江苏苏创信息服务中心有限公司招标公告
1. 招标项目:废报纸、废纸花、废版销售。
2. 概况:
收废地点:南京经济技术开发区尧新大道399号6号厂房;
废售物资品种:
印刷废报纸(预估130吨/年)
卷筒纸卷芯(预估11000个/年)
卷筒纸包装纸(预估25吨/年)
白纸花(预估20吨/年)
杂色纸花(预估150吨/年)
废ctp版(预估20吨/年)
废书贴(预估5吨/年)
纸屑(预估3吨/年)
3. 投标方资格要求:
(1)有企业法人资格且具有江苏省内废旧物资回收资质,满足国家行业标准各项要求的企业均可参加投标。
(2)投标方必须遵守招标方的各项规章制度,接受监督检查和管理,诚实守信,认真履行承包合同。
(3)投标方须具备周转库容及运力,按时将废售物资回收离厂。
4. 其他要求:
(1)中标方在合同签订之日向招标方缴纳履约保证金10万元人民币。
(2)中标方负责在招标方生产现场及纸花房区域打包废旧物资(打包设备自行提供),并自行负责运输。
(3)中标方须保证每日有一名及以上人员在生产现场,随时配合招标方做好废旧物资的打包、码放、清理及整理等相关工作,在招标方监督管理下进行废旧物资回收。该人员的劳动人事、工资福利、社会保险等各方面均隶属于中标方。
(4)中标方在招标方场地工作期间,必须遵守招标方各项管理制度,并保证招标方相关工作场地及纸花房区域的整洁。
(5)中标方须在每次出货前付清货款,取得招标方签发的出门证后方能离厂。
(6)中标方须负责纸花房区域的消防安全卫生管理工作,标书中须提供纸花房消防安全管理制度,明确管理流程,杜绝火灾隐患。中标方须自行配备并定期检验灭火器具,同时承诺承担因自身消防安全管理不善导致的火灾事故责任及相应后果。
(7)中标方须对所处置的废旧物资上的相关信息承担保密义务,严禁以任何形式泄露。若发生泄密行为,将按照我方相关管理制度予以处罚;造成损失的,中标方应承担相应赔偿责任。
(8)中标方处置废书及书贴时须进行喷漆销毁处理,不得回收、翻新及二次销售。
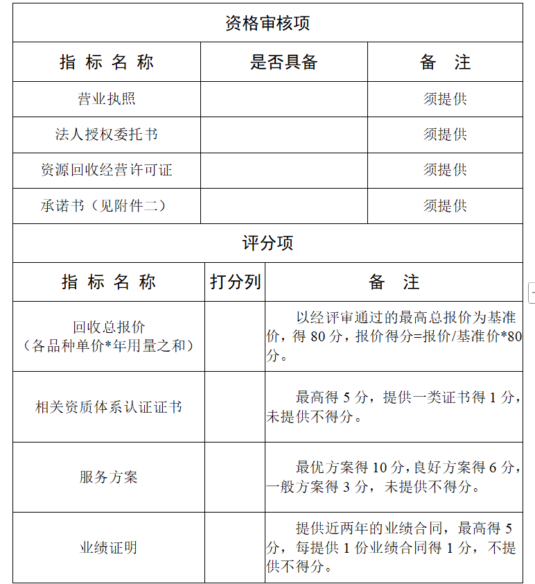
5. 投标书一正四副,内容包括但不限于:营业执照、法人授权委托书、资源回收经营许可证、承诺书(见附件二)、回收单价及回收总报价(各品种单价*年预估用量之和)、相关资质体系认证证书、服务方案、业绩证明材料、联系人、联系方式。
6. 本次投标保证金金额为人民币5000元。
汇款信息如下:
公司名称:江苏苏创信息服务中心有限公司
公司地址:南京市鼓楼区水佑岗6号
开户银行:交通银行南京鼓楼支行
账号:320006604010149035565
纳税人识别号(统一社会信用代码):91320000714087742W
电话:025-83346076
投标保证金以银行到账时间为准进行确认,中标单位投标保证金将自动转为履约保证金。未中标的,投标保证金将在开标后5个工作日内原路无息退回。
7. 评标标准和方法: 综合评分法,得分最高者中标,具体评分标准见附件一。
8. 标书投递截止时间:2026年4月20日17时00分;
投递地址:南京经济技术开发区尧新大道399号6号厂房;
收件人:潘皆欢 13814121218。
9. 开标时间:2026年4月21日10时30分。
开标地点:南京市新港开发区尧新大道399号6号厂房二楼会议室。投标方无需到场,请保持电话畅通。
10. 联系人:潘皆欢 联系电话:17705181740
吕亚军 联系电话:13851764458
江苏苏创信息服务中心有限公司
2026年4月10日
附件一
评标一览表
附件二
承 诺 书
我司承诺一旦中标,可以满足招标方的如下基本要求:
(1)在合同签订之日向招标方缴纳履约保证金10万元人民币。
(2)负责在招标方生产现场及纸花房区域打包废旧物资(打包设备自行提供),并自行负责运输。
(3)保证每日有一名及以上人员在生产现场,随时配合招标方做好废旧物资的打包、码放、清理、及整理等相关工作,在招标方监督管理下进行废旧物资回收。该人员的劳动人事、工资福利、社会保险等各方面均隶属于中标方。
(4)在招标方场地工作期间,必须遵守招标方各项管理制度,并保证招标方相关工作场地及纸花房区域的整洁。
(5)在每次出货前付清货款,取得招标方签发的出门证后方能离厂。
(6)负责纸花房区域的消防安全卫生管理工作,自行配备并定期检验灭火器具,承担因自身消防安全管理不善导致的火灾事故责任及相应后果。
(7)对所处置的废旧物资上的相关信息承担保密义务,严禁以任何形式泄露。若发生泄密行为,将按照我方相关管理制度予以处罚;造成损失的,中标方应承担相应赔偿责任。
(8)处置废书及书贴时须进行喷漆销毁处理,不得回收、翻新及二次销售。
投标方(公章):
日 期 :